01应征报名对象
1.男兵应征报名对象
高中(含中专、职高、技校)毕业生及以上文化程度的青年(含高校在校生),年满18至22周岁;普通高等学校本专科毕业生、上半年符合毕业条件的毕业班学生,年满18至24周岁;研究生毕业生及在校生放宽至26周岁;初中毕业文化程度男青年,年满18至20周岁。
2.女兵应征报名对象
上半年应征报名:普通高等学校和科研机构全日制应届毕业生及在校生,年满18至22周岁,全日制研究生应届毕业生及在校生放宽至26周岁;2025年普通高等学校全日制本专科应届毕业生可以报名参加2026年上半年女兵征集,年龄放宽至23周岁。
下半年应征报名:普通高中应届毕业生、普通高等学校和科研机构全日制应届毕业生及在校生,年满18至22周岁,全日制研究生应届毕业生及在校生放宽至26周岁。
3.全国征兵应征报名时间:上半年应征报名时间为通常在前一年的12月至当年2月,下半年应征报名时间为一般为4月至8月。
02政治条件
征集服现役的公民必须热爱中国共产党,热爱社会主义祖国,热爱人民军队,遵纪守法,品德优良,决心为抵抗侵略、保卫祖国、保卫人民的和平劳动而英勇奋斗。根据《军队征集和招录人员政治考核规定》,征兵政治审查的内容包括:应征公民的年龄、户籍、职业、政治面貌、宗教信仰、文化程度、现实表现以及家庭主要成员和主要社会关系成员的政治情况等。曾受到刑事处罚、行政拘留,被开除党籍、开除学籍等情况,政治考核结论为“不通过”。
03基本身体条件
公民应征入伍要符合后勤保障部、国防动员部联合下发的有关规定,其中几项核心条件如下:
1.身高:男性160cm以上,女性158cm以上。
2.体重:男性17.5≤BMI<30,女性17.5≤BMI<24,且空腹血糖<7.0mmol/L(BMI=体重(kg)/身高(m)的平方)。
3.视力:任何一眼裸眼视力不低于4.5。屈光不正,准分子激光手术后半年以上,无并发症,视力达到4.8,眼底检查正常,合格。
4.内科:乙型肝炎表面抗原呈阴性,等。
详情请见:《应征公民体格检查标准》摘要
https://www.gfbzb.gov.cn/zbbm/zcfg/byfg/tjbz.shtml
04应征入伍全流程
1.有应征意向的大学生请到中国矿业大学国防教育办公室(力行楼B106)咨询相关流程,办公室电话:0516-83590052。其他相关事项可加入中国矿业大学征兵咨询群:1083384440
2.网上报名:有应征意向的大学生登录“中国征兵网”(https://www.gfbzb.gov.cn),填写个人基本信息。报名成功后,下载打印《大学生预征对象登记表》,符合国家学费资助条件的,还需下载打印《高校学生应征入伍学费补偿国家助学贷款代偿申请表》,交所在高校武装部或应征地乡镇街道武装部。
3.初审初检:乡镇街道武装部或高校武装部根据应征用户信息以及应征者本人进行初审初检,符合条件者确定为预征对象。
4.体检政考:应征地兵役机关通知应征者体检时间和地点,应征者携带身份证、户口簿、毕业证书或学生证以及盖章后的《登记表》《申请表》参加县级征兵办组织的体格检查。同时,当地公安、教育等部门展开政治联审工作。
5.走访调查:政治联审和体检初步合格者,由县级征兵办公室通知所在乡(镇、街道)基层人武部安排走访调查。
6.预定新兵:县级征兵办公室对体检和政考双合格者进行全面衡量,确定预定批准入伍对象,同等条件下,优先确定学历高的应届毕业生为预定新兵。
7.张榜公示:对预定新兵名单在县(市、区)、乡(镇、街道)张榜公示,公示时间不少于5天,接受群众监督。
8.批准入伍:经公示未被举报和反映有问题的,确定为批准入伍对象,由县级征兵办公室办理批准入伍手续,发放《入伍通知书》。大学生凭《入伍通知书》办理户口注销、享受义务兵优待。申请学费资助的,将加盖有县级征兵办公室公章的《申请表》原件和《入伍通知书》复印件,寄送至原就读高校学生资助管理部门。
05退役后学业、就业、创业优惠
1.学业优惠
(1)退役大学生士兵入学或复学后免修军事技能训练、体育课,直接获得学分。
(2)设立“退役大学生士兵”专项硕士研究生招生计划,在全国研究生招生总规模内单列下达,不得挪用。
(3)高校在校生(含高校新生)服兵役情况纳入推免生遴选指标体系;在部队荣立二等功及以上、获得三等战功以上奖励或二级以上表彰的退役人员,符合条件可免试(初试)攻读硕士研究生。
(4)普通高校在校生(含高校新生)退役后,完成本科学业3年内考研初试总分加10分,同等条件下优先录取。
(5)大学生士兵退役后复学,经学校同意并履行程序可转入本校其他专业学习。
2.就业优惠
(1)应征入伍的高校毕业生退役后报考政法干警招录培养体制改革试点招生时,教育考试笔试成绩总分加10分。
(2)乡镇补充干部、基层专职武装干部配备注重从退役大学生士兵中招录;在军队服役5年(含)以上的高校毕业生士兵可报考面向服务基层项目人员定向考录的职位,建档立卡贫困户家庭高校毕业生退役士兵优先录用。
(3)各地在制定中小学教师招聘计划时,可面向退役军人单列计划,对应放宽年龄限制。
3.退役后创业优惠
(1)自主就业退役士兵可在达到法定退休年龄前接受一次免费职业技能培训,享有参加适应性培训待遇。退役军人参加职业技能提升行动接受培训,可按规定享受当地免费培训政策,符合条件的困难退役军人可享受生活补贴。
(2)高校毕业生士兵退役后一年内,可视同当年的应届毕业生,凭用人单位录(聘)用手续,向原就读高校再次申请办理就业相关手续,户档随迁。退役高校毕业生士兵可参加户籍所在地省级毕业生就业指导机构、原毕业高校就业招聘会,享受就业信息、重点推荐、就业指导等就业服务。自2023年1月1日至2027年12月31日,自主就业退役士兵从事个体经营的,在3年(36个月)内按每户每年20000元为限额依次扣减其当年实际应缴纳的相关税费,限额标准最高可上浮20%。
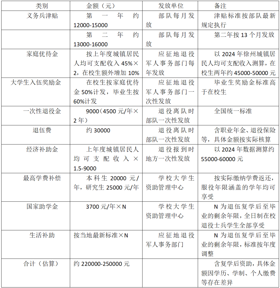
06经济补偿政策

注:以上经济补偿政策中,学费补偿、国家助学贷款代偿及学费减免标准较此前大幅提高,更好保障大学生士兵权益。
常见问题解答
1.什么是高校新生?
高校新生指参加当年高考并获得全国认可的高等院校录取通知书的高中毕业生。
2.大学生在哪里应征?
大学生应征报名参军已经放开,可在原籍也可就读学校当地报名。报名应征要看户口在那里,原则要求在本人户口所在地进行报名应征。
3.保留学籍两年从什么时间开始计算?
保留两年,是指退役后保留两年。
4.入伍后可否考士官或军官?
军队院校招收士兵学员对象为:具有高中毕业以上文化程度或者同等学力、未完成国家高等学历教育的在校大学生士兵。高中生士兵年龄不超过22周岁(截止当年1月1日),在校大学生士兵年龄可以放宽1岁;义务兵考生必须服现役满1年,士官考生必须服现役满2年、不超过3年,且在本军级单位工作满半年(截止6月30日)。
5.兵役两年后能否留在部队?
可以考军校,如果不考军校想继续留在部队可以选择转士官。可咨询当地武装部,了解最新的政策。